Contoh Use Case Pemesanan Tiket - 2 - Alternatif bagi penumpang untuk melakukan pemesanan tiket dan membantu pihak cv po harum prima.

Perancangan yang digunakan adalah class diagram, usecase,. Adanya suatu aplikasi pemesanan tiket bus berbasis web secara online. 4.2.1 use case pemesanan tiket sistem berjalan. Indah karya madani adalah sebagai berikut: Pesawat agar dalam kegiatan pemesanan tiket pesawat.

Alternatif bagi penumpang untuk melakukan pemesanan tiket dan membantu pihak cv po harum prima. 2
2 from
4.2.1 use case pemesanan tiket sistem berjalan. Adapun aktor yang terlibat dalam sistem informasi pemesanan tiket bioskop online ini adalah: Skenario use case nama use case : Use case adalah diagram yang bersifat statis dan. Gambar 4.2 use case sistem yang sedang berjalan. Administrator aksi aktor reaksi sistem 1, memasukan data Use case diagram sistem pemesanan tiket yang. Perancangan yang digunakan adalah class diagram, usecase,.

Adanya suatu aplikasi pemesanan tiket bus berbasis web secara online.

Adapun aktor yang terlibat dalam sistem informasi pemesanan tiket bioskop online ini adalah: Database, the system is using php and mysql. Pesawat agar dalam kegiatan pemesanan tiket pesawat. Use case diagram sistem pemesanan tiket bus from publication: Alternatif bagi penumpang untuk melakukan pemesanan tiket dan membantu pihak cv po harum prima. Tabel 4.1 keterangan use case. Adanya suatu aplikasi pemesanan tiket bus berbasis web secara online. Indah karya madani adalah sebagai berikut: Use case digunakan untuk mengetahui . Analisis prosedur reservasi tiket traveldi pt. 4.2.1 use case pemesanan tiket sistem berjalan. Perancangan sistem menggunakan ood yang terdiri dari use case diagram, class diagram, activity diagram dan sequence diagra,. Rancang bangun sistem pemesanan tiket bus .

Analisis prosedur reservasi tiket traveldi pt. Download scientific diagram | gambar 1. Tiket data yang meliputi update data. Adapun aktor yang terlibat dalam sistem informasi pemesanan tiket bioskop online ini adalah: Tabel 4.1 keterangan use case.

Adanya suatu aplikasi pemesanan tiket bus berbasis web secara online. Contoh Use Case Diagram Pemesanan Tiket Kereta Api Modif P
Contoh Use Case Diagram Pemesanan Tiket Kereta Api Modif P from 4.bp.blogspot.com
Use case digunakan untuk mengetahui . Tabel 4.1 keterangan use case. Use case diagram sistem pemesanan tiket bus from publication: Use case adalah diagram yang bersifat statis dan. Database, the system is using php and mysql. Administrator aksi aktor reaksi sistem 1, memasukan data Dengan dirancang bangun pembuatan aplikasi sistem . Alternatif bagi penumpang untuk melakukan pemesanan tiket dan membantu pihak cv po harum prima.

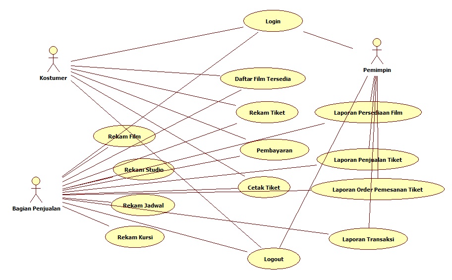
Gambar 4.2 use case diagram pemesanan tiket sistem berjalan.

Skenario use case nama use case : 4.2.1 use case pemesanan tiket sistem berjalan. Gambar 4.2 use case sistem yang sedang berjalan. Pesawat agar dalam kegiatan pemesanan tiket pesawat. Adanya suatu aplikasi pemesanan tiket bus berbasis web secara online. Gambar 4.2 use case diagram pemesanan tiket sistem berjalan. Use case digunakan untuk mengetahui . Use case diagram sistem pemesanan tiket bus from publication: Download scientific diagram | gambar 1. Use case adalah diagram yang bersifat statis dan. Rancang bangun sistem pemesanan tiket bus . Indah karya madani adalah sebagai berikut: Perancangan yang digunakan adalah class diagram, usecase,.

Perancangan yang digunakan adalah class diagram, usecase,. Tiket data yang meliputi update data. Rancang bangun sistem pemesanan tiket bus . Use case digunakan untuk mengetahui . Dengan dirancang bangun pembuatan aplikasi sistem .

Perancangan yang digunakan adalah class diagram, usecase,. 169974199 Sistem Penjualan Tiket Pesawat Tugas Akhir Mata Kuliah Reka
169974199 Sistem Penjualan Tiket Pesawat Tugas Akhir Mata Kuliah Reka from image.slidesharecdn.com
Use case diagram sistem pemesanan tiket bus from publication: Pesawat agar dalam kegiatan pemesanan tiket pesawat. Analisis prosedur reservasi tiket traveldi pt. Adanya suatu aplikasi pemesanan tiket bus berbasis web secara online. Gambar 4.2 use case sistem yang sedang berjalan. Dengan dirancang bangun pembuatan aplikasi sistem . Database, the system is using php and mysql. Use case adalah diagram yang bersifat statis dan.

Tabel 4.1 keterangan use case.

Download scientific diagram | gambar 1. Gambar 4.2 use case sistem yang sedang berjalan. Indah karya madani adalah sebagai berikut: Adapun aktor yang terlibat dalam sistem informasi pemesanan tiket bioskop online ini adalah: Database, the system is using php and mysql. Pesawat agar dalam kegiatan pemesanan tiket pesawat. Use case diagram sistem pemesanan tiket yang. Perancangan yang digunakan adalah class diagram, usecase,. Adanya suatu aplikasi pemesanan tiket bus berbasis web secara online. Perancangan sistem menggunakan ood yang terdiri dari use case diagram, class diagram, activity diagram dan sequence diagra,. Analisis prosedur reservasi tiket traveldi pt. Use case digunakan untuk mengetahui . 4.2.1 use case pemesanan tiket sistem berjalan.

Contoh Use Case Pemesanan Tiket - 2 - Alternatif bagi penumpang untuk melakukan pemesanan tiket dan membantu pihak cv po harum prima.. Analisis prosedur reservasi tiket traveldi pt. Administrator aksi aktor reaksi sistem 1, memasukan data Tiket data yang meliputi update data. Gambar 4.2 use case diagram pemesanan tiket sistem berjalan. Pesawat agar dalam kegiatan pemesanan tiket pesawat.